
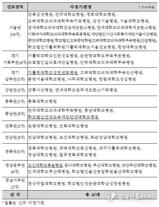
경제인투데이 류현민 기자 | 보건복지부는 12월 29일 제5기(’24~’26) 상급종합병원으로 47개 기관을 지정(기간: 2024.1.1. ~ 2026.12.31.)한다고 발표했다.
상급종합병원은 ‘중증질환에 대하여 난이도가 높은 의료행위를 전문적으로 하는 종합병원’으로, 보건복지부는 인력·시설·장비, 진료, 교육 등의 항목을 종합적으로 평가하여 우수한 병원을 3년마다 지정한다.
이번 제5기 상급종합병원 지정기준은 환자구성비율 등 중증질환 진료 관련 지표를 강화하고, 인력·시설 등 의료자원 강화와 국가감염병 대응 등을 위한 지표를 신설했다.
이번 제5기 상급종합병원은 지정 신청한 54개 의료기관이 제출한 자료를 토대로 서류심사 및 현지조사 등을 실시하여, 최종 총 47개소를 지정하게 됐다.
보건복지부는 앞으로 3년 동안 중간평가 등의 절차를 통해 지정기준 준수 여부를 지속적으로 점검할 계획이다. 특히, 지난 10월에 발표한 ‘필수의료 혁신전략’에 발맞춰, 2024년 1월부터는 소아청소년과, 산부인과 진료과목은 상시 입원환자 진료체계를 갖추어야 하며, 준수사항 위반 시 시정명령 및 지정 취소 대상이 될 수 있다.
한편, 상급종합병원의 지정·평가 제도 전반을 재검토하여, ‘필수의료 혁신전략’ 등 주요 정책적 방향과 유기적으로 연계하고, 지역완결형 의료체계와 의료 질 향상에 기여하도록 제도개선을 추진한다.
앞으로 의료전달체계에서 선도적 위치에 있는 상급종합병원을 중심으로 지역 병원·의원들과의 협업과 네트워크를 통해 국민이 가까운 곳에서 필요한 진료를 받을 수 있도록 개선해 나갈 예정이다.
그와 함께 상급종합병원이 중증 진료 역할에 집중하며, 진료-연구-교육 3박자를 균형 있게 수행할 수 있도록 지원할 계획이다. 또한, 주요 기반(인프라) 현황 등 의료 공급과 이용행태 등 의료 수요를 분석하여 가칭 의료지도를 개발할 예정이다.
상급종합병원의 지정·평가 제도와 관련하여, 실제 의료이용 실태, 의료자원 등을 심층분석하고, 가칭 ‘의료지도’를 작성하여 진료권역을 재설정하는 등 현실에 부합하는 개편안을 마련해 나갈 예정이다. 지정 이후에는 중간평가 등 모니터링을 강화하고, 이를 통해 보다 적합한 성과 기반의 보상체계 마련 방안도 함께 검토할 계획이다.
보건복지부 박민수 제2차관은 “의료 수요·공급 등 의료현실과 지역완결형 의료체계 구축, 의료기관 평가체계의 개선방향 등 정책을 종합적으로 고려하여, 상급종합병원의 지정·평가 체계도 합리적으로 개선할 예정”이라고 전했다.
